- 5C2F508D-98E5-4C75-B9A7-38631EB503C9.jpeg (229.39 Kio) Vu 4290 fois
Le forum Audiovintage est privé.
En tant qu'invité, vous avez accès à certaines rubriques uniquement, l'ajout de nouveaux membres n'est pas possible pour le moment.
En tant qu'invité, vous avez accès à certaines rubriques uniquement, l'ajout de nouveaux membres n'est pas possible pour le moment.
Nouvel ampli Triode R120 Fred&Pat
- Petitloup54
- Membre éminent
- Messages : 1569
- Enregistré le : dim. 6 janv. 2013 10:55
- Localisation : nancy
- 6336A
- Membre no life
- Messages : 2729
- Enregistré le : mer. 27 févr. 2019 09:20
Re: Nouvel ampli Triode R120 Fred&Pat
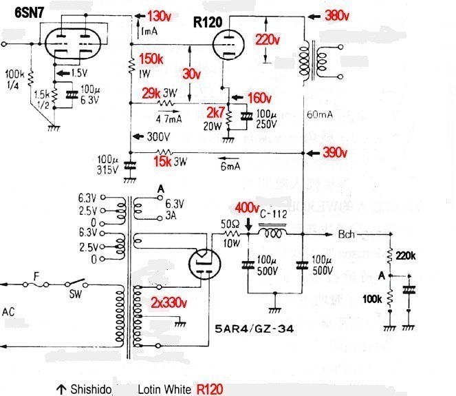
Ah mais c'est un bon vieux Loftin-White des familles, utilisé par le sieur Shishido à toutes les sauces. Avec une ECC83 et la 2A3 par exemple, ce qui revient au même qu'avec la 6SN7.
La seule différence étant le -35V de polarisation (ici -30V) de la R120 contre les -45V pour la 2A3.
Avec ces tensions et 2,5K au primaire, tu dois sortir environ 3W (en descente, vent dans le dos) ce qui est largement suffisant pour des compressions, mais très insuffisant derrière une hp de grave, surtout sans contre réaction.
J'aime bien cette petite triode de nos campagnes, car elle est française (coco et rico) de la RT.
Contrairement à la 2A3, elle est à chauffage indirect, il y a donc une cathode, ce qui la rend plus silencieuse que cette dernière.
Subjectivement, autant la 2A3 est chaude, ronde, agréable (trop ?) autant la R120 est plus piquée, plus fouillée, plus claire, et peut apparaitre plus dure... attention avec l'association, et aussi à la qualité du transfo de sortie.
Personnellement, je l'utilise parfois dans l'aigu, registre dans lequel je la trouve très précise... très bonne sur les JBL 077 ou 2405, ou ET703, mais inécoutable derrière un Fostex 925 où la 2A3 sera meilleure.
Toutefois, elle ne vaut pas une AD1, PX4, VT52 ou autres petites triodes de la grande époque introuvables en bon état, sauf par hypothéquant sur 28 générations... les fous-furieux japonais ayant fait depuis très longtemps maintenant une véritable razzia sur la schnouf.
La seule différence étant le -35V de polarisation (ici -30V) de la R120 contre les -45V pour la 2A3.
Avec ces tensions et 2,5K au primaire, tu dois sortir environ 3W (en descente, vent dans le dos) ce qui est largement suffisant pour des compressions, mais très insuffisant derrière une hp de grave, surtout sans contre réaction.
J'aime bien cette petite triode de nos campagnes, car elle est française (coco et rico) de la RT.
Contrairement à la 2A3, elle est à chauffage indirect, il y a donc une cathode, ce qui la rend plus silencieuse que cette dernière.
Subjectivement, autant la 2A3 est chaude, ronde, agréable (trop ?) autant la R120 est plus piquée, plus fouillée, plus claire, et peut apparaitre plus dure... attention avec l'association, et aussi à la qualité du transfo de sortie.
Personnellement, je l'utilise parfois dans l'aigu, registre dans lequel je la trouve très précise... très bonne sur les JBL 077 ou 2405, ou ET703, mais inécoutable derrière un Fostex 925 où la 2A3 sera meilleure.
Toutefois, elle ne vaut pas une AD1, PX4, VT52 ou autres petites triodes de la grande époque introuvables en bon état, sauf par hypothéquant sur 28 générations... les fous-furieux japonais ayant fait depuis très longtemps maintenant une véritable razzia sur la schnouf.
NAN !
Jean-François Robert, apprenant en électronique.
Jean-François Robert, apprenant en électronique.
- 6336A
- Membre no life
- Messages : 2729
- Enregistré le : mer. 27 févr. 2019 09:20
Re: Nouvel ampli Triode R120 Fred&Pat
Au fait, les z'enfants... je viens de penser à une ch'tite chose, concernant votre schéma...
La R120 est une triode à chauffage indirect. Et comme toutes les tubes à chauffage indirect, le filament est séparé de la cathode. Il existe par conséquent une tension filament-cathode donnée par le constructeur à ne pas dépasser...
La vouali la voualou ...
Soit 50V.
Avec le montage Loftin White, vous êtes à plus de 150V (160 - 6,3)
Vous allez donc transformer votre filament en cathode dans la joie et la bonne humeur.
La R120 est une triode à chauffage indirect. Et comme toutes les tubes à chauffage indirect, le filament est séparé de la cathode. Il existe par conséquent une tension filament-cathode donnée par le constructeur à ne pas dépasser...
La vouali la voualou ...
Soit 50V.
Avec le montage Loftin White, vous êtes à plus de 150V (160 - 6,3)
Vous allez donc transformer votre filament en cathode dans la joie et la bonne humeur.
NAN !
Jean-François Robert, apprenant en électronique.
Jean-François Robert, apprenant en électronique.
- macrotograf
- Super membre
- Messages : 606
- Enregistré le : mar. 29 juil. 2014 05:32
- Localisation : 72 et 78
- Petitloup54
- Membre éminent
- Messages : 1569
- Enregistré le : dim. 6 janv. 2013 10:55
- Localisation : nancy
Re: Nouvel ampli Triode R120 Fred&Pat
Merci pour la remarque, Jean-Francois!6336A a écrit : mar. 20 avr. 2021 14:55 Avec le montage Loftin White, vous êtes à plus de 150V (160 - 6,3)
Vous allez donc transformer votre filament en cathode dans la joie et la bonne humeur.
Heureusement que tu veilles au grain
Modif en cours
- Petitloup54
- Membre éminent
- Messages : 1569
- Enregistré le : dim. 6 janv. 2013 10:55
- Localisation : nancy
Re: Nouvel ampli Triode R120 Fred&Pat
C'est corrigé !
- 6336A
- Membre no life
- Messages : 2729
- Enregistré le : mer. 27 févr. 2019 09:20
Re: Nouvel ampli Triode R120 Fred&Pat
Ce qui nous donne environ 120V au point A, c'est farpait.
NAN !
Jean-François Robert, apprenant en électronique.
Jean-François Robert, apprenant en électronique.
- damien
- Membre no life
- Messages : 3989
- Enregistré le : mer. 9 févr. 2011 16:02
- Localisation : Nancy
Re: Nouvel ampli Triode R120 Fred&Pat
Bientôt le déconfinement!
On se prépare une apm un week end?
On se prépare une apm un week end?
Damien
Cherche 1 haut-parleur pioneer pax15b / pax38b
Cherche 1 haut-parleur pioneer pax15b / pax38b
- Manu54
- Membre spécial
- Messages : 57
- Enregistré le : lun. 5 mai 2014 14:20
- Localisation : Pont à Mousson (54)
Re: Nouvel ampli Triode R120 Fred&Pat
Vous m'épatez tous :
Patrick pour ses productions maitrisées, Fred pour les idées, l'audace des projets et le soin de la main d’œuvre, Jean-François pour la connaissance encyclopédique et le flair du schéma qui va poser problème.
ça me rappele un certain projet de préamp SRPP ECC82, schéma tiré d'un magazine connu : j'aurais du le présenter d'abord sur le forum : le schéma indiquait un chauffage référencé à la masse pour une cathode de la triode "supérieure" à +120 V. ...ça a bien marché, mais pas longtemps...
Damien, hâte du déconfinement aussi ; une écoute de ce R120 me tente aussi !
Patrick pour ses productions maitrisées, Fred pour les idées, l'audace des projets et le soin de la main d’œuvre, Jean-François pour la connaissance encyclopédique et le flair du schéma qui va poser problème.
ça me rappele un certain projet de préamp SRPP ECC82, schéma tiré d'un magazine connu : j'aurais du le présenter d'abord sur le forum : le schéma indiquait un chauffage référencé à la masse pour une cathode de la triode "supérieure" à +120 V. ...ça a bien marché, mais pas longtemps...
Damien, hâte du déconfinement aussi ; une écoute de ce R120 me tente aussi !
