Bonjour à tous,
Je reviens pour la suite de mes aventures, après une longue absence sur le forum.
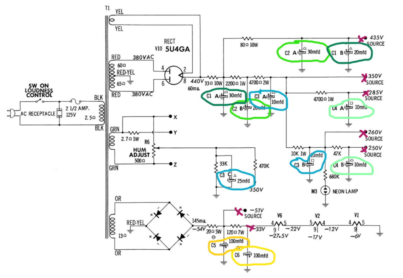
Pour mon problème de transformateur d’alimentation qui est HS sur la deuxième unité.
J’ai fini par acheter un transformateur
Hammond 374BX qui se rapproche le plus de ce que je recherchais.
Le petit souci c’est qu’il possède bien un 50v pour la polarisation, mais pris sur l’enroulement de la HT.

- IMG_6065.PNG (65.32 Kio) Vu 1879 fois
Il faut donc modifier le câblage du -51v de polarisation, car je ne pourrais pas utiliser un pont de diode classique étant donné que la masse est commune avec la HT.
Avec un point de tension extraite de l’enroulement HT, il faut appliquer un redressement en simple alternance (1 diode) afin de récupérer une tension Bias négative.
Voir schéma de principe ci-dessous.

- IMG_6055.JPG (186.11 Kio) Vu 1879 fois
Le problème va se poser sur la partie des filaments en séries qui sont justement eux aussi alimentés par ce -51v. Je n’aurais surement pas assez de puissance.

- IMG_5986.PNG (586.99 Kio) Vu 1879 fois
Ma section HT du nouveau transfo est donnée pour 201mA de consommation max.
Or, il fallait sur le service manuel, 60mA pour la HT et 145mA pour la polarisation. Soit 205mA, en théorie !
J’ai relevé
354mA de consommation total HT + Bias + filaments
(2x ECC83 + 1x ECC82), étrange cette différence d’ailleurs !?
Le résultat en écoute se traduit par une ronfle à volume max, soit dû à la charge trop importante sur la HT ou au redressement en simple alternance des chauffages des tubes.
Pourtant j’ai pas mal filtré cette tension avec un condensateur de 100uf supplémentaire.
J’aimerais vos avis sur ce sujet ?
Après, je pense qu’il serait judicieux de supprimer l’alimentation de ses filaments et de les remettre sur le 6.3v disponible afin de soulager la partie HT du transfo.
Le fait de les alimenter en alternatif, je risque d’avoir également une ronfle.
Je pense que c’est pour cette raison que ses 3 tubes, dit sensibles, se retrouvent alimentés en continu.
Qu’en pensez-vous ?
(Je mets en pièce jointe le Service Manuel)