Le forum Audiovintage est privé.
En tant qu'invité, vous avez accès à certaines rubriques uniquement, l'ajout de nouveaux membres n'est pas possible pour le moment.

Carad V2

Fabrication maison, à base de jus de passion.
Répondre
Avatar du membre
Vinc
Membre no life
Messages : 4743
Enregistré le : lun. 9 nov. 2009 19:07
Localisation : Belgique

Re: Carad V2

Message par Vinc »

Faut vraiment que je me rachète une paire d'yeux...
Avatar du membre
Vinc
Membre no life
Messages : 4743
Enregistré le : lun. 9 nov. 2009 19:07
Localisation : Belgique

Re: Carad V2

Message par Vinc »

bon modif faites... franchement j'ai trop la tête en l'air ces derniers temps.
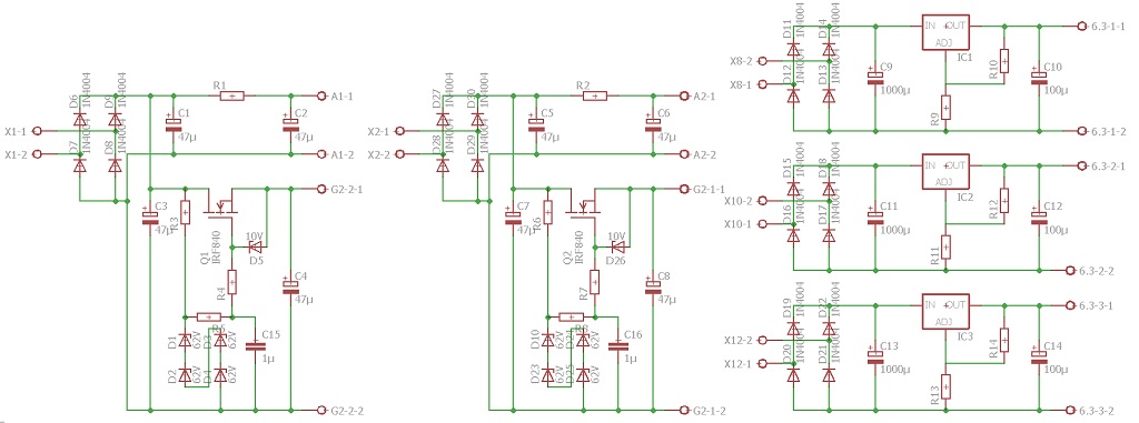
PS block carad.jpg
PS block carad.jpg (90.37 Kio) Vu 2049 fois

pour R1 et R2 j'attend de voir exactement la tension à chuter.

et pourquoi 25V et pas 16V , trouver moins ca va être dur c'est sur...
ourles condo basse tension j'ai pas fait gaffe j'ai copié-collé.
6336A

Re: Carad V2

Message par 6336A »

16V si tu trouves, bien sûr. Monte à 2200uF si tu peux. IC1 et IC2 sont des 317 en TO220, je suppose ?
Avatar du membre
Vinc
Membre no life
Messages : 4743
Enregistré le : lun. 9 nov. 2009 19:07
Localisation : Belgique

Re: Carad V2

Message par Vinc »

Oui oui pour le chauffage autant faire simple et puis j'en ai qui trainent
6336A

Re: Carad V2

Message par 6336A »

Ok pour deux alims chauffage, mais avec la 3eme, tu chauffes quoi ?
Avatar du membre
Vinc
Membre no life
Messages : 4743
Enregistré le : lun. 9 nov. 2009 19:07
Localisation : Belgique

Re: Carad V2

Message par Vinc »

Une par el 84 et une pour les ecc83.
Je suis mitigé sur l'utilité... mais entre le chauffage et la cathode la tension peut pas dépasser 100v et y a la moitié du transfo de sortie et 230Ohm entre la masse et la cathode. J'ai pas cherché a calculer la tension max entre masse et cathode.

J'ai trois enroulement 6,3 aux transfos d'alim
6336A

Re: Carad V2

Message par 6336A »

Aïe... est ce que tu connais la valeur du courant de chaque enroulement ?
Avatar du membre
Vinc
Membre no life
Messages : 4743
Enregistré le : lun. 9 nov. 2009 19:07
Localisation : Belgique

Re: Carad V2

Message par Vinc »

Non mais de toutes façons suffisant.
Pour les EL84 on a pas changé la charge de 760mA, pour les ecc83 on a retiré un tube donc on passe de 900mA à 600mA.

A l'ohmetre on a pas de différence entre les enroulements.
6336A

Re: Carad V2

Message par 6336A »

Ton pont de 1A va fumer...
Personnellement, je ferais ceci : Avec un gros radiateur sur le 317 et un pont de 2A mini.
1069_001.jpg
1069_001.jpg (124.15 Kio) Vu 1983 fois
Avatar du membre
Vinc
Membre no life
Messages : 4743
Enregistré le : lun. 9 nov. 2009 19:07
Localisation : Belgique

Re: Carad V2

Message par Vinc »

en fait j'ai 3 enroulement 6V3 par canal
donc les 1N4007 (j'en ai une 50aine) devraient suivre logiquement. (760mA par el84et 600mA pour les ecc83)
et je dois pas m'inquieter de la tension entre cathode et chauffage?

mon autre soucis c'est que les transfo sont des transfos 220V donc avec 235V j'ai trop c'est pour ca que je pensais réguler surtout.
Répondre