Le forum Audiovintage est privé.
En tant qu'invité, vous avez accès à certaines rubriques uniquement, l'ajout de nouveaux membres n'est pas possible pour le moment.
En tant qu'invité, vous avez accès à certaines rubriques uniquement, l'ajout de nouveaux membres n'est pas possible pour le moment.
Nakamichi ZX-9
- crashgarrett
- Membre éminent
- Messages : 1160
- Enregistré le : jeu. 21 févr. 2013 18:03
- Localisation : Loire-Atlantique
Re: Nakamichi ZX-9
non , je n'y suis pas encore retourné , je fini la 1000II et ensuite je la re-attaque 
Salon : Thorens TD157 , Marantz model 2226BL , McIntosh MCD7000 , Nakamichi 582, Marantz DD-82 , Nakamichi Reference Monitor
Bureau : Philips CD300 , Beomaster 1400, Beocord 9000 , Nakamichi pleins,Akai 4000DS , Bose 301
Band'O'Fil Member's
Bureau : Philips CD300 , Beomaster 1400, Beocord 9000 , Nakamichi pleins,Akai 4000DS , Bose 301
Band'O'Fil Member's
- crashgarrett
- Membre éminent
- Messages : 1160
- Enregistré le : jeu. 21 févr. 2013 18:03
- Localisation : Loire-Atlantique
Re: Nakamichi ZX-9
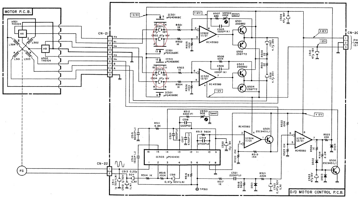
un truc me chiffonne .... sur le SM , photo ci-joint comparé au PCB photo en dessous les condos C501 , C502 , C503 et C504 sont mis à l'envers , je trouve cela très bizarre :
du coup j'hésite à les inversé !!!
du coup j'hésite à les inversé !!!
Salon : Thorens TD157 , Marantz model 2226BL , McIntosh MCD7000 , Nakamichi 582, Marantz DD-82 , Nakamichi Reference Monitor
Bureau : Philips CD300 , Beomaster 1400, Beocord 9000 , Nakamichi pleins,Akai 4000DS , Bose 301
Band'O'Fil Member's
Bureau : Philips CD300 , Beomaster 1400, Beocord 9000 , Nakamichi pleins,Akai 4000DS , Bose 301
Band'O'Fil Member's
- crashgarrett
- Membre éminent
- Messages : 1160
- Enregistré le : jeu. 21 févr. 2013 18:03
- Localisation : Loire-Atlantique
Re: Nakamichi ZX-9
l'on voit bien que les + des condos sont sur les pattes 4 , 1 , 16 et 9 alors que moi c'est les moins que j'ai !!!
qui qu'en a un pour voir si c'est une modif qui a été faites et pas changé sur les plans !!!
c'est peut être pour cela que le potard du gain n'agit pas ??
qui qu'en a un pour voir si c'est une modif qui a été faites et pas changé sur les plans !!!
c'est peut être pour cela que le potard du gain n'agit pas ??
Salon : Thorens TD157 , Marantz model 2226BL , McIntosh MCD7000 , Nakamichi 582, Marantz DD-82 , Nakamichi Reference Monitor
Bureau : Philips CD300 , Beomaster 1400, Beocord 9000 , Nakamichi pleins,Akai 4000DS , Bose 301
Band'O'Fil Member's
Bureau : Philips CD300 , Beomaster 1400, Beocord 9000 , Nakamichi pleins,Akai 4000DS , Bose 301
Band'O'Fil Member's
- 20tajk7
- Membre éminent
- Messages : 1692
- Enregistré le : mar. 22 févr. 2011 22:50
- Localisation : Drôme (26)
- Contact :
Re: Nakamichi ZX-9
Mets les dans le même sens que les anciens et ne te fie pas aux erreurs du sm !
J'ai eu le cas il y a quelques années avec le câblage des têtes d'un Hitachi D-900, ça fait bizarre d'entendre Shaft avec la stéréo à l'envers !
J'ai eu le cas il y a quelques années avec le câblage des têtes d'un Hitachi D-900, ça fait bizarre d'entendre Shaft avec la stéréo à l'envers !
Magnétos: Sony, Nakamichi, Alpage, Teac, Pioneer, Toshiba, Denon, Aiwa, Yamaha, Technics...
K7: TDK, Sony, Maxell, Quantegy, Fuji, BASF...
K7: TDK, Sony, Maxell, Quantegy, Fuji, BASF...
- crashgarrett
- Membre éminent
- Messages : 1160
- Enregistré le : jeu. 21 févr. 2013 18:03
- Localisation : Loire-Atlantique
Re: Nakamichi ZX-9
je ne voulais pas les changés , je voulais changé IC502 pour voir et j'ai constaté que ces condos sont à l'envers par rapport à la sérigraphie ainsi qu'au SM.
j'ai posé la même question sur TapeHeads , j'espère avoir une photo , Nakmandan m'a répondu que pourquoi y touché si cela fonctionne !!
j'ai posé la même question sur TapeHeads , j'espère avoir une photo , Nakmandan m'a répondu que pourquoi y touché si cela fonctionne !!
Salon : Thorens TD157 , Marantz model 2226BL , McIntosh MCD7000 , Nakamichi 582, Marantz DD-82 , Nakamichi Reference Monitor
Bureau : Philips CD300 , Beomaster 1400, Beocord 9000 , Nakamichi pleins,Akai 4000DS , Bose 301
Band'O'Fil Member's
Bureau : Philips CD300 , Beomaster 1400, Beocord 9000 , Nakamichi pleins,Akai 4000DS , Bose 301
Band'O'Fil Member's
- crashgarrett
- Membre éminent
- Messages : 1160
- Enregistré le : jeu. 21 févr. 2013 18:03
- Localisation : Loire-Atlantique
Re: Nakamichi ZX-9
bon changé IC503 rc4558 idem pleurage pas terrible ...
mais je viens de remarqué que j'ai un torque de 35grs/cm !!!
la ZX7 à 42 grs/cm
mais je viens de remarqué que j'ai un torque de 35grs/cm !!!
la ZX7 à 42 grs/cm
Salon : Thorens TD157 , Marantz model 2226BL , McIntosh MCD7000 , Nakamichi 582, Marantz DD-82 , Nakamichi Reference Monitor
Bureau : Philips CD300 , Beomaster 1400, Beocord 9000 , Nakamichi pleins,Akai 4000DS , Bose 301
Band'O'Fil Member's
Bureau : Philips CD300 , Beomaster 1400, Beocord 9000 , Nakamichi pleins,Akai 4000DS , Bose 301
Band'O'Fil Member's
- crashgarrett
- Membre éminent
- Messages : 1160
- Enregistré le : jeu. 21 févr. 2013 18:03
- Localisation : Loire-Atlantique
Re: Nakamichi ZX-9
j'ai beau testé avec soit la Teac MTT-211NA soit la Nakamichi DA09006C , je n'arrive pas à retrouver cette courbe :
Salon : Thorens TD157 , Marantz model 2226BL , McIntosh MCD7000 , Nakamichi 582, Marantz DD-82 , Nakamichi Reference Monitor
Bureau : Philips CD300 , Beomaster 1400, Beocord 9000 , Nakamichi pleins,Akai 4000DS , Bose 301
Band'O'Fil Member's
Bureau : Philips CD300 , Beomaster 1400, Beocord 9000 , Nakamichi pleins,Akai 4000DS , Bose 301
Band'O'Fil Member's
- gregory1249
- Membre honoraire
- Messages : 347
- Enregistré le : mer. 30 nov. 2011 14:45
Re: Nakamichi ZX-9
pour les condos je rencontrais parfois le soucis dans la tv à écran cathodique(phillips)
c'était inversé par rapport au schéma
j'ai eu ça aussi sur un receivers pioneer sx-828
j'ai toujours remis des condos neuf comme il était placé sur le chassis.
c'était inversé par rapport au schéma
j'ai eu ça aussi sur un receivers pioneer sx-828
j'ai toujours remis des condos neuf comme il était placé sur le chassis.
NAKAMICHI 1000ZXL DRAGON,CR-7,ZX-9,RX-505
PIONEER CTA9,CT93 PLC590
MCINTOSH MC 452 C2200 C39
LUXMAN M03 M4000 C1000
AIWA AD 6900 MKII
SONY DTC-1000ES
SONY TCK-777 ES
SONT TCK-730 ES
SONY DTC-77ES
TEAC Z-7000
AKAI GX-F95
KLIPSCH RF7 MKII
TANNOY D700
PIONEER CTA9,CT93 PLC590
MCINTOSH MC 452 C2200 C39
LUXMAN M03 M4000 C1000
AIWA AD 6900 MKII
SONY DTC-1000ES
SONY TCK-777 ES
SONT TCK-730 ES
SONY DTC-77ES
TEAC Z-7000
AKAI GX-F95
KLIPSCH RF7 MKII
TANNOY D700
-
hdrobien
- Membre honoraire
- Messages : 454
- Enregistré le : dim. 28 mars 2010 08:55
- Localisation : Paris
Re: Nakamichi ZX-9
Ce sont des condos polarisés. Tu dois pouvoir vérifier avec le schéma dans quel sens ils se montent.
Normalement un polarisé monté à l'envers ça fait boum.
Normalement un polarisé monté à l'envers ça fait boum.
Nikko ND-790 ND-990 ND-1000, Teac V-1RX V-2RX R-888X V-970X Z-5000, Alpage AL-300, Dual C-844, Akai GXC-760D GX-95, Nakamichi 582Z, Sony TC-FX7 FX1010 K666ES K777, Hitachi D-3300M, ITT 8025, JVC DD-7
Et des DAT
Et des DAT
- gregory1249
- Membre honoraire
- Messages : 347
- Enregistré le : mer. 30 nov. 2011 14:45
Re: Nakamichi ZX-9
je confirme un condo polarisé que l'on inverse ça fait boum
mais parfois entre le schéma et la platine il y a des différences de sens
j'ai toujours fait attention dans quel sens le condo était mis avant de le désouder
j'ai pu me rendre compte aussi que parfois la sérigraphe de la platine était inversé par rapport au condo
mais parfois entre le schéma et la platine il y a des différences de sens
j'ai toujours fait attention dans quel sens le condo était mis avant de le désouder
j'ai pu me rendre compte aussi que parfois la sérigraphe de la platine était inversé par rapport au condo
NAKAMICHI 1000ZXL DRAGON,CR-7,ZX-9,RX-505
PIONEER CTA9,CT93 PLC590
MCINTOSH MC 452 C2200 C39
LUXMAN M03 M4000 C1000
AIWA AD 6900 MKII
SONY DTC-1000ES
SONY TCK-777 ES
SONT TCK-730 ES
SONY DTC-77ES
TEAC Z-7000
AKAI GX-F95
KLIPSCH RF7 MKII
TANNOY D700
PIONEER CTA9,CT93 PLC590
MCINTOSH MC 452 C2200 C39
LUXMAN M03 M4000 C1000
AIWA AD 6900 MKII
SONY DTC-1000ES
SONY TCK-777 ES
SONT TCK-730 ES
SONY DTC-77ES
TEAC Z-7000
AKAI GX-F95
KLIPSCH RF7 MKII
TANNOY D700
-
- Sujets similaires
- Réponses
- Vues
- Dernier message
-
- 5 Réponses
- 15320 Vues
-
Dernier message par nounours18200
