Voilà, grâce à l'aide de Jean-François, j'aurai bientôt des transfos de sortie pour réaliser un ampli avec des tubes 307a en puissance. Il s'agit d'une pentode qui sera utilisée en pseudo triode. On devrait pouvoir sortir 3-5W je pense.
Ce n'est pas moi qui réaliserait l'ampli de A à Z mais un ami, Patrick. J'essaierai de suivre à ses côtés la réalisation et de m'impliquer au max pour comprendre comment cela fonctionne.
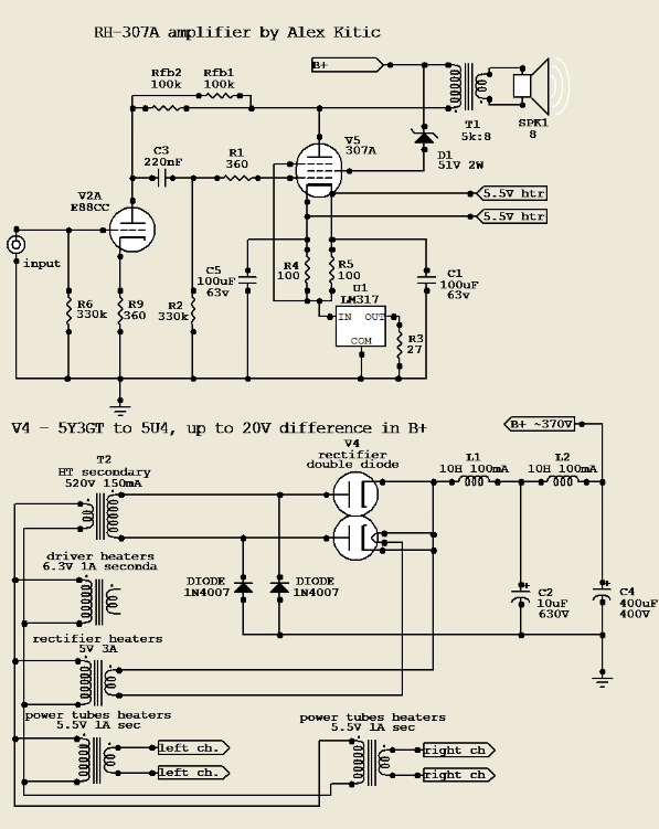
L'idée partirait de ce schéma, à adapter si nécessaire. Patrick se questionnait sur le tube d'entrée.
Pierre m'avait parlé du tube 6c6. Patrick pensait aussi à la 6AU6.Pour les tubes d'entrées il faut un swing d'environ 60v pour exciter la 307a ... aussi ce peut-être intéressant d'avoir quelques avis quant au tube à utiliser en entrée et de la même façon quant au mode de chauffage.
D'autres idées ou remarques qui nous éviteraient d'aller droit dans le mur?
Merci à tous pour votre aide.
La doc http://frank.pocnet.net/sheets/136/3/307A.pdf
Le schéma :
