Suite à la lecture de cet article : http://www.coolkeums.org/en/article/eas ... erter.html ,je me lance dans la création d'un DAC.
Pour l'explication, je copie le message du créateur ici :
Bref, la solution semble très intéressante et ne nécessite pas des composants très couteux, donc… :mrgreen:La méthode des DACs pas chers est de placer une résistance à la sortie de la puce. Or la feuille des données constructeurs nous donne des chiffres de distorsion pour une variation de la tension de sortie de 25mV maximum, ce qui fait 10Ω maximum en sortie. Cela signifie qu'en plaçant une résistance de 10Ω, nous récoltons 25mV avec le maximum de bruit et distorsion annoncés par le constructeur. Nous voila dans l'obligation de pré-amplifier ce signal (et sa distorsion) d'un facteur 100 avant d'attaquer l'ampli. Certains DACs vendus sur eBay utilisent même directement des résistances de 1kΩ (100 fois la valeur max) pour sortir 2V. Je peux vous avouer qu'au bout de 2h d'écoute vous trouverez le silence salvateur. La conversion passive n'a aucun intérêt comparé à ce qui se fait dans les lecteurs CD (même les médiocres).
Les lecteurs CD (et les DACs externes) utilisent en grande majorité une conversion par amplificateur opérationnel. Celle-ci utilise le très grand gain de l'amplificateur opérationnel et donne une impédance d'entrée de l'ordre de quelques dixièmes de ohm ce qui est quelques dizaines de fois fois en dessous du maximum recommandé donc très bon. Pourquoi parle-t-on d'upgrader des AOP alors ? Parce que ceux ci voient leur gain s'écrouler avec la fréquence (plusieurs centaines de fois sur la bande audio) et donc l'impédance d'entrée d'un montage à conversion AOP va plus ou moins varier avec la fréquence.
Le montage que nous avons utilisé est un montage convoyeur de courant (grille commune) qui permet de présenter une impédance d'entrée constante bien au delà de la bande audio. Le souci est qu'un tube seul n'a pas assez de pente pour présenter une impédance d'entrée plus petite que quelque dizaines de ohms donc beaucoup trop. Nous avons utilisé une contre réaction par mosfet ou par lampe pour multiplier les performances de notre tube et nous sommes arrivés à une variation de seulement plusieurs dizaines de µV soit moins de 0,1 ohm de 20Hz à 200kHz. De plus, le montage sort directement 4Vcc ce qui permet d'attaquer un ampli sans nécessiter l'utilisation d'un pré-ampli
J'utilise aujourd'hui ce montage en sortie d'une carte DAC à base de TDA1543 avec support spdif achetée 35€ sur eBay, comptez 100€ de matériel (transfo compris). Comme je m'y attendais, il fait passer le DAC de mon lecteur CD cambridge audio azur 540V2 pour un cancre en affichant plein de détails que je n'avais jamais entendus mais cela a également mis en lumière quelque chose que je ne soupçonnais pas. Lors des premières écoutes, j'ai mis un petit moment à appréhender l'ampleur de la scène stéréo, la grande transparence car je sentais comme une frustration. Certains instruments que j'avais l'habitude d'entendre au premier plan sonore (guitare électrique, piano) se trouvaient plus homogènes avec le reste. Depuis, Je suppute que lors de l'opération de sur-échantillonnage, mon lecteur CD implémente des filtres dit physiologiques. C'est à dire qu'il privilégie des bandes de fréquence auxquelles l'oreille humaine est plus sensible. En d'autres termes, il rend le son plus flatteur, hypothèse qui fait sens si on imagine que dans un magasin, un lecteur CD n'a que quelques minutes pour séduire. Après quelques heures d'écoutes, je savais que je ne ferai plus marche arrière.
Le DAC est un étage critique de la chaîne de reproduction sonore où se joue souvent la qualité de ce qui sera restitué car ses défauts sont ensuite amplifiés (quand il ne sont pas pré-amplifiés) et là encore j'ai l'impression qu'obtenir à l'écoute ni plus ni moins que ce qui est gravé sur le CD est une affaire de fortunés alors qu'il existe du simple et du bon. Ce montage est réalisable avec une paire de mosfet pour ceux qui n'aiment pas les lampes ça donne un montage moins cher, moins dangereux* à réaliser avec des performances bien meilleures** sur le papier. Ce montage de conversion peut être utilisé avec d'autres puces DAC (telle que la célèbre TDA1541). Je compte bientôt mettre mon lecteur CD au placard en le remplaçant par un laptop silencieux qui en plus pourra lire des .FLAC. Les schémas issus de notre aventure sont sous licence libres CC by SA.
Amicalement,
Chanmix
L'intérêt de ce DAC est de se débarrasser une bonne fois pour toute des lecteurs de CD et de tout piloter via un ordinateur portable. Cela présente plusieurs avantages :
- interface plus intuitive.
- espace de stockage infini et accès aux musiques immédiatement.
- possibilité de bénéficier du format haute définition 24 bits / 96 kHz en utilisant une puce supportant ce format.
- jitter moins important que sur un lecteur de CD.
Pour les inconvénients : savoir se servir d'un ordinateur ! :mrgreen:
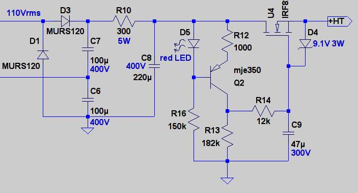
Voici les schémas utilisés : Et un schéma synoptique de l'installation : La conversion est NOS (Non Over Sampling) c'est à dire sans compression / expansion de la dynamique, technique très utilisée en numérique (sur-échantillonnage) qui a tendance à détruire des micro--informations pour rendre le son plus "vrai".
Le respect parfait de la phase est assuré par un traitement des signaux numériques à l'aide d'un converstisseur USB => I2S de 24 bits / 96 kHz en natif qui alimente en direct le DAC sans modification de la fréquence de l'horloge.
Le trajet du signal numérique ou analogique est au plus court, on ne peut pas faire plus simple…
